济宁高新控股集团有限公司(以下简称高新控股)成立于2017年11月,注册资本20亿元,总资产600亿元,是济宁高新区管委会出资的国有独资公司。
为您提供本公司最新的集团动态、媒体聚焦事件及行业资讯。
深化提升科技创新 深化提升绿色发展,深化提升卓越运营 深化提升国际化经营发展,深化提升安全发展 深化提升党建质量
坚持诚信,注重合作; 不断创新,积极进取; 创造业绩,服务国家。
集团化、集约化、信息化、标准化、法治化
服务创造价值、存在造就未来
公告
公示
招标信息
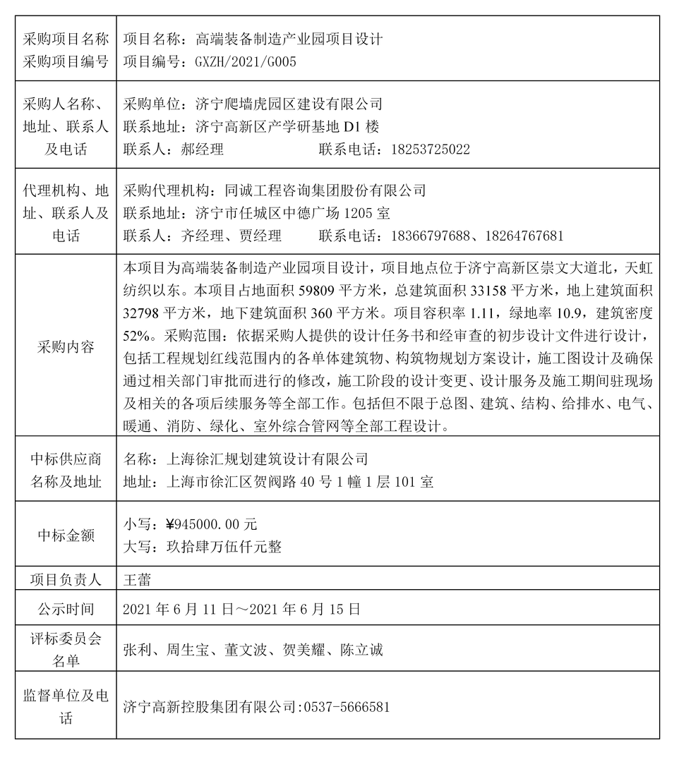
高端装备制造产业园项目设计
中 标 公 告
同诚工程咨询集团股份有限公司受济宁爬墙虎园区建设有限公司的委托,就高端装备制造产业园项目设计(项目编号:GXZH/2021/G005)以公开招标的方式择优选定中标供应商。现将中标结果公告如下:
上一篇:济宁高新区莱尼标准化厂房项目咨询服务采购成交公告
下一篇:济宁高新区调峰热源厂项目部分设备处理项目竞争性谈判公告